IFAL Times
超高齢社会の現状を考える
超高齢社会を迎えた日本では、65歳以上の比率が今後も上昇し、人口減少や社会保障負担増が深刻化する一方、高齢者向け産業の成長など新たな機会も生まれています。
- (1)超高齢社会とは何か?
- (2)人口推計による我が国の人口動態
- (3)高齢化社会のメリットとデメリット
- (4)高齢化社会によって資産継承に対する意識が高まる
- IFA Leadingのアドバイザーにお気軽にご相談ください
目次
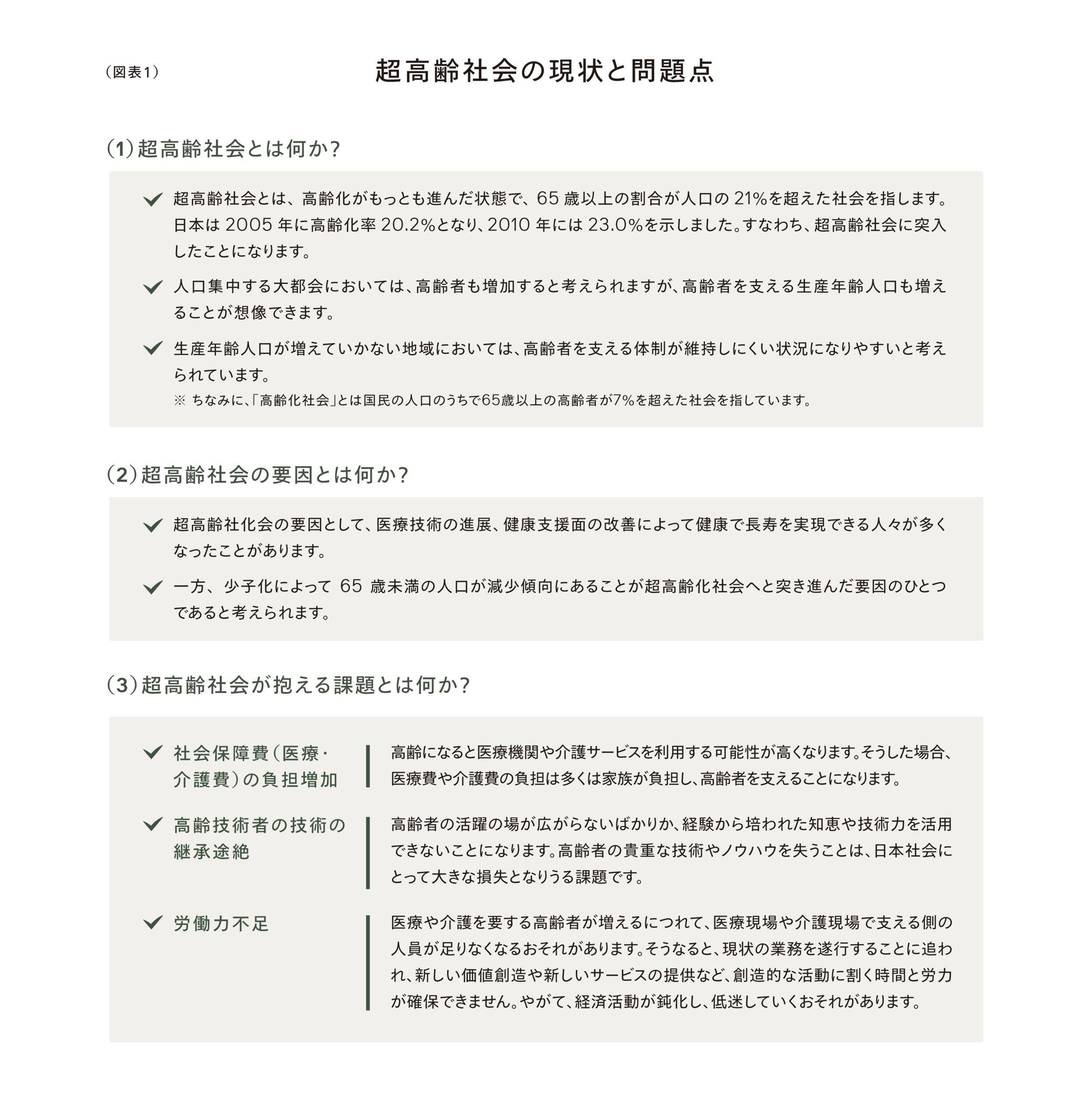
(1)超高齢社会とは何か?
わが国は「高齢化社会」だと言われています。ここでは、高齢化社会について正しく理解をして、社会全体に対するメリット、デメリットについて考えてみたいと思います。総人口に対して 65歳以上の人口が占める割合を高齢化率と言います。高齢化率が 7% を超えれば「高齢化社会」、高齢化率が 14% を超えれば「高齢社会」、21% を超えれば「超高齢社会」となります。「高齢化社会」とは、高齢化率が 7%~14% である社会のことです。わが国は 1970年に高齢化率が 7% を超え、高齢化社会となりました。医療費の負担が重くのしかかる高齢者がいたことから、1973年に老人医療費自己負担額を無料にするなど、国家として高齢化問題に取り組み始めた時代でした。
そして、わが国は1995年に高齢社会となりました。高齢者の数が増大したことから、高齢者の福祉の増進を図り、2008年に後期高齢者医療制度が発足しました。後期高齢者(75歳以上の人)に適切に医療が行き渡るように制度改革がなされたのでした。さらに、わが国は2010年に高齢化率が 21% を超え、超高齢社会になりました。そのため、現在の日本の高齢化について言及する場合は、超高齢社会が正しい表現となります。さらに、わが国は今や、世界一高齢化が進んでいる国となっています。今後も進む高齢化に現行の社会保険制度で対応することの限界について、盛んに議論が交わされているのが現状です。超高齢社会の特徴、要因、課題は図表1の通りですが、最大の問題は国の経済力が低下していることではないかと思われます。ちなみに、現在の超高齢社会の国としては、ポルトガル、ドイツ、イタリアといったヨーロッパ諸国が挙げられます。
if ($image_caption) : ?>
endif; ?>
(出所)国立社会保障・人口問題研究所「日本の将来推計人口」
(https://www.ipss.go.jp/pp-zenkoku/j/zenkoku2023/pp_zenkoku2023.asp)、メディア情報等を基にIFA Leading作成。
(2)人口推計による我が国の人口動態
わが国は長期の人口減少過程に入っており、2031年に人口1億2,000万人を下回った後も減少を続け、2056年には1億人を割って9,965万人となり、2067年には8,974万人になると推計されています。65歳以上の人口比率は2025年の29.6%から2050年には37.1%にまで高まると予想されています。その後も37~38%台の高水準で推移すると推計されています。また、65歳以上の人口は2043年の3,953万人まで増え続け、その後は漸減傾向をたどる見通しです。ここで、現役世代(15~64歳)と高齢者世代(65歳以上)の比率をみると、高齢者の比率が2050年には70.2%になるとみられています。このことは現役世代4人で高齢者世代3人をサポートすることを意味しています。こうした状況によって、①現役世代の社会保障負担率の増大、②高齢者世代の年金給付率の減少、③高齢者による就業率の増加といった状況が予想されており、社会保障問題はわが国にとっての喫緊の課題となっています。
65歳以上の人口割合は2025年に30%を超えますが、その後も上昇を続け、2070年には40%程度に達するとの予測もあります。また、75歳以上の人口割合は2040年には20%に達する見込みとなっています。ここで注目すべきは、75歳以上の後期高齢者の割合が2025年時点で17.8%に達していることです。これは全人口の約6人に1人が75歳以上であることを示しています。後期高齢者の増加は、医療費や介護費用の増大、認知症患者の増加など、様々な社会的課題をもたらしています。この高齢化の背景には、少子化の進行、平均寿命の延伸、そして戦後のベビーブーム世代(団塊の世代)の高齢化があります。特に日本の合計特殊出生率は2023年に1.20と過去最低水準にあり、少子化が高齢化率上昇に拍車をかけています。
if ($image_caption) : ?>
endif; ?>
(出所)国立社会保障・人口問題研究所「日本の将来推計人口」
(https://www.ipss.go.jp/pp-zenkoku/j/zenkoku2023/pp_zenkoku2023.asp)等を基にIFA Leading作成。太字は各項目における転換点を示している。
(注記)2025年以降は人口問題研究所予想ベース、2040年には第2次ベビーブーム期(1971年~1974年)に生まれた世代が65歳以上になる。
(3)高齢化社会のメリットとデメリット
次に高齢化社会のメリットとデメリットについて考えてみましょう。高齢化社会というと、経済が停滞して社会不安が高まるといったデメリットばかり連想されそうですが、実際にはそんなことはありません。高齢化社会の最大の問題は、消費性向が低下して経済が停滞することです。したがって、社会全体でおカネを使う仕組みや空気を醸成することこそが経済を活性化することになります。高齢者の関心事は、①自分自身の健康問題、②子供や孫に対する資産継承、③社会貢献、といった3つに集約されるのではないでしょうか。自分自身の健康については、人生にとって最も大切なことなので資産を貯め込んでその時に備えることになります。もしも難病にかかって長期入院したら莫大な費用が掛かるといった悪い妄想が働いてしまうかもしれません。最新医療を受けて出来るだけ健康で長生きしたいという心理が働くことになります。高齢化社会のメリットとしては、高齢者向け産業の成長が期待されることです。この点はわが国のみならず、今後高齢化社会を迎える海外諸国に対してもサービスや製品を供給できることを意味します。また、働き手の減少によってAIやロボットの活用が今まで以上に進み、イノベーションの進展、労働生産性の向上が期待できるかもしれません。メディアなどでは、高齢化社会のデメリットばかり強調する傾向がありますが、メリットにも目を向けていくことが必要なのではないでしょうか。
if ($image_caption) : ?>
endif; ?>
(出所)国立社会保障・人口問題研究所「日本の将来推計人口」
(https://www.ipss.go.jp/pp-zenkoku/j/zenkoku2023/pp_zenkoku2023.asp)、メディア情報等を基にIFA Leading作成。
(4)高齢化社会によって資産継承に対する意識が高まる
高齢化社会の最大の関心事は資産の継承だと思います。子供や孫への資産継承については、資産ポートフォリオの見直し、遺産分割方法の検討、納税資金等がテーマとなります。資産ポートフォリオとは、不動産など節税効果の見込まれる資産のウエイトを増やすとともに、生前贈与などを活用することが求められます。高齢者にとっては、自分の死後も子孫が仲良く健康で暮らしていくことを最も望んでいます。そのための資産継承であるといえるでしょう。そして最後に社会貢献ということになります。身寄りのない高齢者の方が亡くなると、その人の資産は国に帰属することになります。こうした状況が受け入れられないのであれば、地域社会やご自身が関与した分野に寄付をするという方法が考えられます。例えば、ある方が音楽活動に従事されていたのであれば、出身学校や音楽団体に寄付をして活動のサポートをするという考え方です。こうした内容は遺言状に記すこともできます。いずれにせよ、高齢化社会を乗り越えるためには、現役世代におカネをバトンタッチすることが最も大切なように思います。
