IFAL Times
実質賃金とは~名目賃金と実質賃金との違いとは何か~
実質賃金とは、名目賃金から物価変動の影響を除いたもので、労働者の購買力を示します。生活水準や経済の実態を把握する上で重要です。
- (1)実質賃金の基本的な定義を理解する
- (2)実質賃金と名目賃金との違い
- (3)実質賃金の経済的意義とは何か
- (4)わが国は賃金上昇が止まってしまった国…
- (5)直近におけるわが国の実質賃金の動向
- IFA Leadingのアドバイザーにお気軽にご相談ください
目次
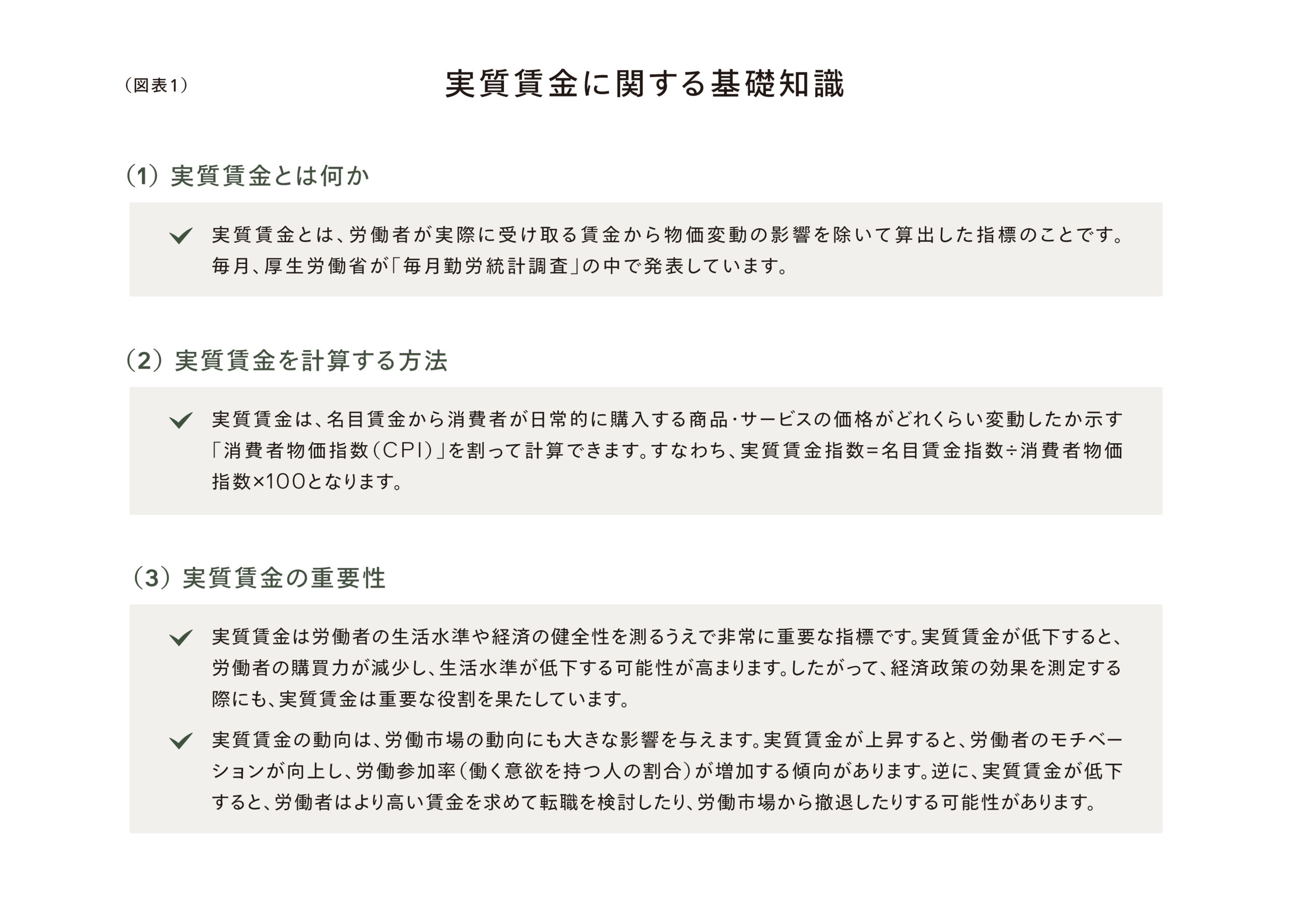
(1)実質賃金の基本的な定義を理解する
「実質賃金」という言葉を耳にしたことがあるでしょうか。実質賃金とは、名目賃金から物価変動の影響を除去した賃金のことを指しています。名目賃金は労働者が受け取る実際の金額(たとえば、月給や時給)のことですが、物価の上昇や下落によってその購買力は変動します。実質賃金は、この購買力を基準に評価した賃金であり、労働者がどれだけのモノやサービスを購入できるかを示す指標です。たとえば、給料が10%増えても、物価が15%上昇すれば、実際の生活で使えるお金の価値は減少します。このため、実質賃金は経済的な生活水準や購買力を測るうえで極めて重要な概念です。実質賃金を理解することで、経済の動向や個人の生活実感をより正確に把握できることになります(図表1参照)。ちなみに、有識者の間で「わが国は貧乏になった」といったことが言われるようになりました。貧乏の定義にはいろいろありますが、その代表的な指標として「実質賃金」が挙げられるのではないでしょうか。わが国の高度経済成長期には、実質賃金は上がり続けていました。その結果、家計収支は好転し、住宅・教育・娯楽等に対する支出が増えて、生活水準が向上したのです。ところが、バブル崩壊により実質賃金は増えず、生活が苦しくなるといった家庭が増えてしまったのです。
if ($image_caption) : ?>
endif; ?>
毎月勤労統計調査 令和6年度分結果確報(厚生労働省)
(https://www.mhlw.go.jp/toukei/itiran/roudou/monthly/r06/24fr/dl/pdf24fr.pdf)を基にIFA Leading作成。
(出所)メディア情報を基にIFA Leading作成
(2)実質賃金と名目賃金との違い
実質賃金と名目賃金の違いとして、物価変動の影響を取り除いているかという点が挙げられます。名目賃金とは、従業員に支給される給与のように、労働者が実際に受け取る賃金のことです。それに対して実質賃金は、名目賃金から消費者物価指数を基準に物価変動の影響を除いて計算する数値を指します。名目賃金は、労働者が受け取る金額そのものを指しています。たとえば、月給30万円や時給2,000円といった具体的な金額が名目賃金です。一方、実質賃金は、名目賃金を物価水準で調整したもので、物価の影響を取り除いた「実質的な価値」を示します。物価が上昇すると、同じ名目賃金でも購入できるモノやサービスの量が減るため、実質賃金は低下します。例えば、名目賃金が5%上昇したとしても、物価も5%上昇しているのであれば、実質賃金は基本的に変動しません。また、名目賃金が5%上昇した時に、物価が10%上昇した場合、実質賃金は実質的に減少することになります。この違いを理解することは、経済状況を正しく評価するうえで不可欠です。特に、名目賃金の上昇だけに注目すると、実際の生活水準の低下を見落とすリスクがあります。経済分析や政策立案では、名目賃金だけでなく実質賃金の動向が重視されるのです。実質賃金を確認すれば、労働者の生活水準を把握できることになります。なぜなら、実質賃金は購買力を反映するからです。名目賃金が増えたからといって、物価も同じくらい上昇していれば、買えるモノや利用できるサービスは増えません。このため実質賃金は、名目賃金も物価も同じように上昇している場合に値が上昇しないため、購買力に変動がないと判断できるのです。
(3)実質賃金の経済的意義とは何か
実質賃金は、個人だけでなく経済全体に影響を与える重要な指標です。労働者の購買力は、消費需要を通じて経済活動を支えます。実質賃金が上昇すれば、家計の消費余力が増えて、経済成長が促進されます。一方、実質賃金の低下は、消費の停滞や経済の低迷を招く可能性があります。このため、経済学者や政策立案者は、実質賃金の動向を経済の健全性を測るバロメーターとして重視します。さらに、実質賃金は労働市場の需給バランスや生産性の向上とも密接に関連しており、経済の構造的な課題を浮き彫りにします。
実質賃金と経済成長は相互に影響し合います。経済が成長し、企業が利益を上げると、賃金の上昇余地が生まれます。しかし、物価が急激に上昇すると、賃金の上昇が実質的な価値を失い、労働者の生活水準が向上しない場合があります。たとえば、経済成長が続いても、物価上昇が賃金上昇を上回ると、実質賃金は減少し、経済の好循環が阻害されます。インフレ率が高い時期には、この現象が顕著です。経済成長の実感を労働者が得るためには、賃金上昇が物価上昇を上回ることが不可欠です。歴史的には、経済成長が鈍化すると実質賃金の伸びも停滞し、消費需要の縮小を通じてさらに経済が低迷するといった悪循環が観察されています。こうした背景から、実質賃金の動向は経済政策の成功を測る重要な指標となります。
(4)わが国は賃金上昇が止まってしまった国…
ここで、主要国における実質賃金の推移をみてみましょう。G7を構成する主要先進国の実質賃金が1995年から2020年にかけて1.2~1.4倍となったのに対して、わが国の実質賃金は25年前と同水準にとどまっています。さらに、スウェーデン、ノルウェー、フィンランドといった北欧諸国の実質賃金は過去25年間で1.6~1.8倍となっています。年率平均成長率ではスウェーデン2.2%増、ノルウェー2.1%増、フィンランド1.7%増、イギリス1.7%増に続いてアメリカ1.4%増、デンマーク1.4%増、フランス1.1%増となったのに対して、わが国は0.0%と横ばいであり、過去25年間全く成長をしていませんでした。特に2000年から2018年にかけては実質賃金指数の起点である1995年を下回る状況が続いており、まさに「失われた30年」を実感していた時期であったと言えるのではないでしょうか。この時期は、デフレ進行によって物価もマイナス局面が続いていたため、実質賃金がマイナスということは名目賃金がマイナスであったわけです。ちなみに、マクドナルドのハンバーガーの値段は、2002年には62円まで低下しましたが、その後2022年に150円、2023年に170円、2025年3月には190円と値上がりが続いています。賃金上昇には遅効性がありますが、それでもパート、アルバイトの時給は過去4年間上がり続けており、2023年以降は初任給水準やベースアップも大きく改訂する状況が続いています。
if ($image_caption) : ?>
endif; ?>
出典:経済指標の国際比較(厚生労働省)(https://www.mhlw.go.jp/content/12506000/001062025.pdf)
(5)直近におけるわが国の実質賃金の動向
最近におけるわが国の賃金動向をみると、2人以上の勤労者世帯の名目収入(名目賃金)は2024年以降、前年比プラス基調が続いていますが、物価上昇分を考慮した実収入(実質賃金)は2024年半ばにプラスに転じたものの2025年に入ると依然としてマイナス基調となっています。ちなみに、7月の勤労者世帯の実収入は2カ月連続で実質減少となっています。名目ベースでは19カ月連続プラスとなっているのですが、物価上昇分に収入アップが追い付いていない影響で実質賃金が減少しているのです。なお、7月の配偶者の実質収入は7カ月振りに前年比プラスとなっています。恐らく、パート・アルバイトの時給アップが影響したものと推察されます。厚生労働省では、「新年度(4月)に合わせた企業の賃金改定の影響で所定内給与は伸びているものの、物価高騰の影響により実質賃金はマイナス傾向が続いている」、とコメントしています。確かに、大企業ではバブル期を超える賃金の伸びを示しているケースもみられるようですが、賃金原資が限られている中小企業やトランプ関税の影響で業績が悪化している輸出企業のなかには賃上げどころではないといった問題を抱えているようです。実質賃金が増加基調に転じるにはもうしばらく時間が掛かると思われます。
